Reports 1-1 of 1 Clear search Modify search
IOO (General)
takahiro.yamamoto - 0:22 Thursday 01 April 2021 (16367) Print this report
OLTF measurement of PMC
[Akutsu, Yamamoto]

We measured the OLTF of PMC loop. Estimated optical gain is 4.97e-8 [V/Hz] and UGF lies around 3.8kHz.

-----
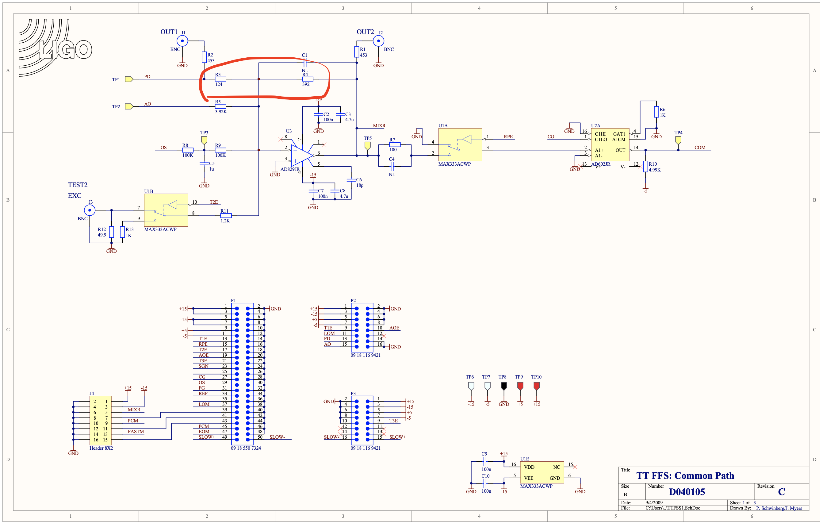
We measured background of OUT1 and OUT2 port of common board of TTFSS by 35670A, at first.
After then, a transfer function from OUT2 to OUT1 with injection from EXC port of common board.
NOTE: Measured transfer function is different from OLTF as factor of 3.16 (=392ohm/124ohm, see also fig1).

Analysis of these data will be done after taken data readout from FDD by Akutsu-san.
(I want a spectrum analyzer which has usb-c or thunderbolt interface...)



Finally, we connected mokulab to OUT1, OUT2, and EXC port of TTFSS.
The measured TF by mokulab is shown in fig2. We can see the UGF is around 3.8kHz.
NOTE again: Measured TF is smaller than the OLTF as a factor of 3.16 (~10dB).

In order to estimate an optical gain of PMC, we subtracted known TFs (TTFSS, PZT, Heater, digital system, etc.) form the measured TF.
Then we found an overlooked effect as 25kHz complex poles which are maybe coming from PZT (see fig3).
Fig4 and fig5 show the measured and model TFs.
Fig6 shows spectra of control signals calibrated by latest parameters.
Images attached to this report
Comments to this report:
tomotada.akutsu - 23:31 Monday 05 April 2021 (16399) Print this report

Also written in 16368, I converted the *.sdf binary files from th 35670A to ascii files as shown in the attached files.

  • Fig. 1 shows the ground level of the spectrum analyzer when the both input connectors (Ch1 and 2) were terminated to GND.
  • Fig. 2 shows the spectra from OUT1 and 2 of the TTFSS for the PMC, and Fig. 3 is the ratio; seems 10 dB.
  • Fig. 4 is for the measured bode diagram of the open-loop TF of the PMC lock loop with varing the excitation input to the TTFSS, but as already mentioned, please be careful about the 10dB additional gain block, which is apparent in Fig. 3 and the black lines in Fig. 4.

The raw ascii data files will be stored in /users/akutsu/data/20210331 with a readme.

Images attached to this comment
Search Help
×

Warning

×